彩神
彩神首页
关于彩神
彩神简介
董事长致辞
企业文化
组织架构
核心价值
资质认证
荣誉展示
大事记
厂区风貌
全产业链
彩神现代化渔业园区
彩神国家级海洋牧场
水产品精深加工厂
冷链物流
休闲渔业&酒店
科技发展
彩神出品
活品&鲜品
制品
海参系列
新闻资讯
彩神新闻
行业资讯
党建群团
招贤纳士
联系彩神
语言
简体中文
English
日本語
首页
>
新闻资讯
>
彩神新闻
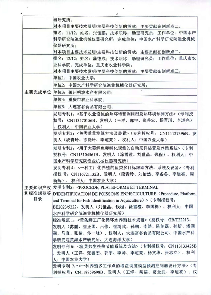
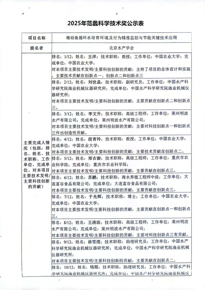
关于申报2025年中国水产学范蠡奖提名项目“稚幼鱼循环水培育环境 及行为精准监控与节能关键技术应用”情况公示
浏览量:
发布时间:2025-06-23
上一篇 :
将军湖幼儿园探索海洋鱼类奥秘之旅
Next :
None
点击关闭按钮
【网站地图】
【sitemap】